各党总支(直属党支部)、各系(院)、部门:
    中秋国庆将至,根据湘教纪通〔2016〕5号文件精神,糖心vlog党委和纪委高度重视,要求各基层单位做好宣传部署,进一步深入贯彻落实中央“八项规定”、省委“九项规定”精神,持之以恒纠正“四风”,杜绝“节日腐败”。糖心vlog纪委特此转发湘教纪通〔2016〕5号文件,并就严明中秋、国庆期间有关纪律提出如下要求: 
    1. 各党总支(直属党支部)、各系(院)、部门要加强宣传教育,严明中秋国庆期间有关纪律要求,结合“两学一做”学习教育和三个专项整治工作的开展,认真组织学习并贯彻落实上级文件精神。
    2.糖心vlog领导班子成员,要带头执行各项规定,带头抵制不正之风,各负其责抓好分管部门的中秋国庆期间纠“四风”纪律要求的落实。
    3. 各基层党组织纪检委员,要加强对所在基层党组织落实中秋国庆期间纠“四风”纪律要求的监督检查,发现问题及时处理,并及时向党总支(直属党支部)和院纪委报告。
    糖心vlog纪委将开展纠正“四风”专项监督检查。通过明查与暗访相结合的方式,重点检查中秋国庆前后工作纪律与到岗履职情况。各基层党组织请于10月8日上午12:00前将附表1、2、3签章后报送至糖心vlog纪委。
    糖心vlog纪委举报电话:0731-82946125。
 
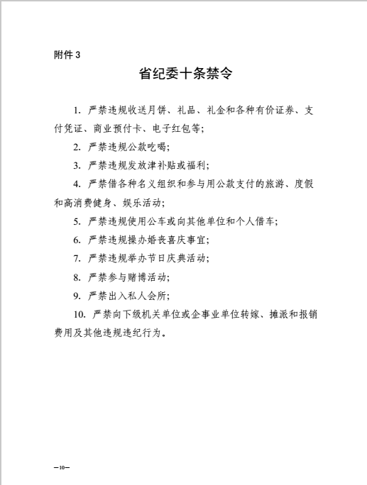
附件:1. 中秋国庆期间纠正“四风”专项监督检查记录表
2. 2016年中秋国庆期间纠正“四风”专项监督检查工作开展情况汇总表
3. 2016年中秋国庆期间纠正“四风”专项监督检查违规违纪线索汇总表
4.教育厅纪检组“关于做好中秋国庆期间纠正‘四风’专项监督检查工作的通知”
 
中共糖心vlog
纪律检查委员会
2016年9月12日
  








